Tabella dei contenuti
Checkout

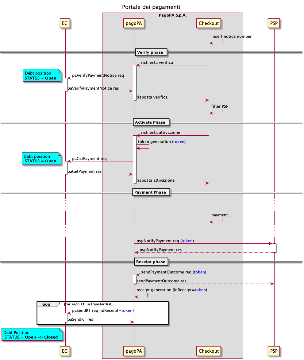
- l'utente che avvia il pagamento da Checkout deve inserire il numero avviso e l'identificativo dell'EC destinatario;
- la paVerifyPaymentNotice è utilizzata per richiedere all’EC la verifica dell’opzione di pagamento identificata dal numero avviso;
- la richiesta di attivazione del pagamento giunge all’EC per mezzo della paGetPayment;
- una volta concluse le operazioni di pagamento effettivo da parte dell'utente il Nodo provvede ad inviare i dettagli al PSP tramite la pspNotifyPayment, nel caso di risposta KO da parte del PSP il processo viene interrotto e il pagamento deve essere stornato;
- nel caso il PSP inviasse una sendPaymentOutcome dopo aver risposto con un KO alla pspNotifyPayment il Nodo risponderebbe con un KO per segnalare l'esito discorde;
- in caso di accettazione della pspNotifyPayment il PSP è tenuto a fornire l'esito del pagamento entro 2sec con la sendPaymentOutcome, nel caso il PSP inviasse un outcome = KO il Nodo risponderebbe con un KO per segnalare l'esito discorde;
- tramite la primitiva paSendRT viene inoltrata agli n EC interessati al pagamento la receipt (ricevuta) solo se il pagamento è stato effettuato, la receipt è un oggetto generato dalla piattaforma pagoPA;
- quando l'EC riceve la receipt deve chiudere la posizione debitoria e considerarla interamente saldata.
Per la gestione degli errori fare riferimento a Gestione degli errori.
Dicci cosa ne pensi
Per chiarimenti sulle specifiche d’implementazione, come SACI e SANP, puoi aprire una segnalazione su GitHub