DevPortalPagoPA


Tabella dei contenuti

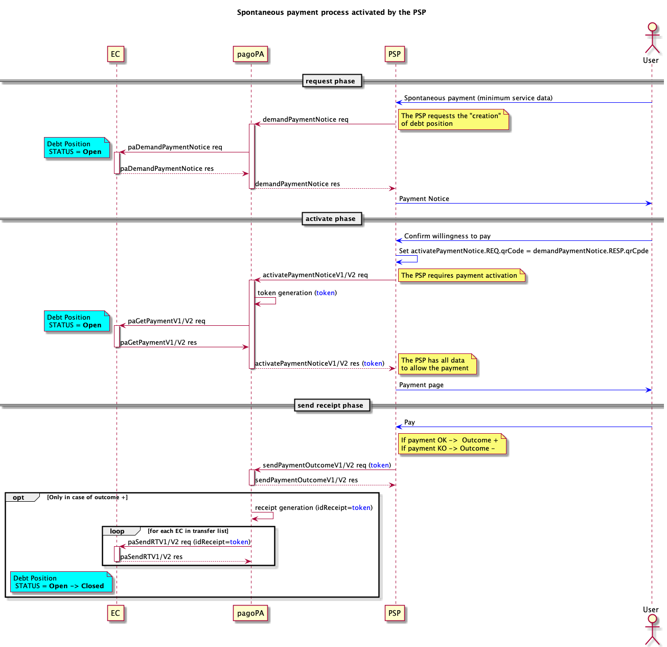
Pagamento spontaneo presso PSP

Questo processo prevede che l’esecuzione del pagamento spontaneo avvenga presso le infrastrutture messe a disposizione dal PSP quali Banche e Sportelli ATM, Uffici Postali e Punti Postali, Bar, Edicole, Ricevitorie, Supermercati, Tabaccherie e altri Esercenti Convenzionati.
Solitamente l'utente dopo aver inserito i dati essenziali del servizio, utili per definire la posizione debitoria, potrà procedere con il pagamento.
An image
  • La demandPaymentNotice è utilizzabile dai PSP per inviare i dati del servizio specifico inseriti dall'utente, in modo da ricevere in risposta le informazioni per avviare il processo di pagamento, tale fase è obbligatoria per i PSP;
  • la paDemandPaymentNotice è utilizzata per richiedere all’EC la creazione della posizione debitoria in base ai dati dello specifico servizio inviati, l'EC invierà in risposta il numero avviso e i dati dell'Ente Beneficiario del pagamento;
  • con l’activatePaymentNotice il PSP chiede al nodo di attivare il pagamento presso l’EC, avendo cura di inserire nel tag qrCode quello che ha ricevuto nella response alla demandPaymentNotice sempre nel tag qrCode, tale fase è obbligatoria per i PSP;
  • la richiesta di attivazione del pagamento giunge all’EC per mezzo della paGetPayment, a meno che l'EC non sia in grado di identificare il debitore autonomamente e compilare il tag debtor in maniera corretta, è possibile utilizzare dei dati fittizi (es. "ANONIMO");
  • il PSP è tenuto a fornire l'esito del pagamento entro 2sec con la sendPaymentOutcome, sia in caso di pagamento effettuato con successo (outcome = OK), sia in caso di pagamento non effettuato (outcome = KO);
  • tramite la primitiva paSendRT viene inoltrata agli n EC interessati al pagamento la receipt (ricevuta) solo se il pagamento è stato effettuato, la receipt è un oggetto generato dalla piattaforma pagoPA;
  • quando l'EC riceve la receipt deve chiudere la posizione debitoria e considerarla interamente saldata.
Per la gestione degli errori fare riferimento a Gestione degli errori.

Serve aiuto?

Apri un ticket utilizzando l’apposita funzione all’interno della tua Area Riservata

Dicci cosa ne pensi

Per chiarimenti sulle specifiche d’implementazione, come SACI e SANP, puoi aprire una segnalazione su GitHub