Tabella dei contenuti
Service request (Agreement)
This section describes the concepts and operations related to the service request within the PDND APIs. For the functional context and lifecycle of the service request on the platform, refer to the dedicated section.
Attributes
Certain states and transitions of service requests depend on the attributes required by the e-service and held by the consumer. Specifically:
- Satisfied attributes: attributes required by the e-service and assigned to the consumer.
- Lost attributes: attributes required and previously assigned, but later revoked.
Attribute types:
- CERTIFIED, DECLARED, VERIFIED
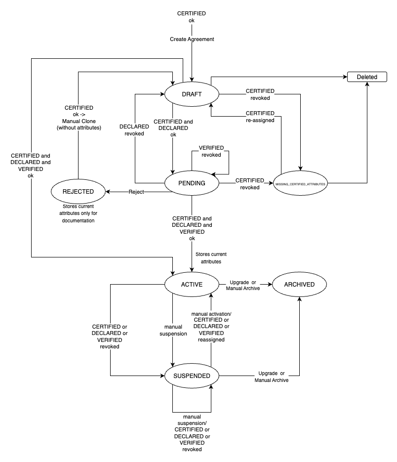
States and transitions — Overview
| State | Description | Outgoing transitions |
|---|---|---|
| DRAFT | Initial state upon creation of the Agreement; requires CERTIFIED attributes to be satisfied (if applicable). | → ACTIVE (all requirements satisfied); → PENDING (requires producer validation); → MISSING_CERTIFIED_ATTRIBUTES (loss of a CERTIFIED attribute); → deletion. |
| PENDING | Under validation by the producer; CERTIFIED and DECLARED satisfied; VERIFIED attributes not satisfied or manual approval required. | → ACTIVE (all requirements satisfied); → REJECTED (producer rejection); → DRAFT (loss of DECLARED attribute); → MISSING_CERTIFIED_ATTRIBUTES (loss of CERTIFIED attribute). |
| ACTIVE | Operational Agreement; the only state enabling voucher generation; all attributes satisfied. | → SUSPENDED (manual suspension or loss of requirements); → ARCHIVED (manual or automatic archiving following an upgrade). |
| SUSPENDED | Temporary suspension initiated by the consumer, producer, or platform (attribute loss). Reversible state. | → ACTIVE (no suspension in progress and requirements satisfied); → SUSPENDED (suspension or incomplete requirements persist); → ARCHIVED (manual or post-upgrade archiving). |
| ARCHIVED | Final state for agreements no longer in use; to regain access to the e-service, a new Agreement must be created. | — (no further transitions). |
| REJECTED | Rejection by the producer; the consumer may submit a new request following the feedback received. | — (final state). |
| MISSING_CERTIFIED_ATTRIBUTES | Lack of one or more CERTIFIED attributes required before activation; the Agreement remains unmodifiable until restoration. | → DRAFT (restoration of all CERTIFIED attributes); → deletion. |
State details

DRAFT
Characteristics
- Initial state for new Agreements.
- Reachable only when the required CERTIFIED attributes are satisfied (if applicable).
Transitions
- ACTIVE: all requirements satisfied; no further validation needed.
- PENDING: requires producer validation.
- MISSING_CERTIFIED_ATTRIBUTES: loss of at least one required CERTIFIED attribute.
- Deletion.
PENDING
Characteristics
- CERTIFIED and DECLARED attributes satisfied.
- VERIFIED attributes not satisfied or manual approval required by the producer.
- The next state change depends on the producer.
Transitions
- ACTIVE: complete requirements, no additional validation.
- REJECTED: rejection by the producer.
- DRAFT: loss of at least one required DECLARED attribute.
- MISSING_CERTIFIED_ATTRIBUTES: loss of at least one required CERTIFIED attribute.
ACTIVE
Characteristics
- Operational Agreement.
- Only state allowing voucher generation.
- All attributes satisfied.
Transitions
- SUSPENDED: manual suspension or loss of requirements.
- ARCHIVED: manual archiving by the consumer or automatic archiving following an upgrade.
SUSPENDED
Access conditions
- Manual suspension by the consumer.
- Manual suspension by the producer.
- Platform suspension due to loss of one or more attributes.
Characteristics
- Temporarily inactive Agreement.
- Reversible state.
Transitions
- ACTIVE: no ongoing suspension and complete requirements.
- SUSPENDED: ongoing suspension or incomplete requirements.
- ARCHIVED: manual archiving by the consumer or following an upgrade.
ARCHIVED
Characteristics
- Final state (no outgoing transitions).
- To regain access to the e-service, a new Agreement must be created.
REJECTED
Characteristics
- Result of rejection by the producer.
- Final state; the consumer may submit a new request according to the feedback provided.
MISSING_CERTIFIED_ATTRIBUTES
Characteristics
- Loss of one or more CERTIFIED attributes required before activation.
- The Agreement remains unmodifiable for both the consumer and producer until restoration.
Transitions
- DRAFT: restoration of all required CERTIFIED attributes.
- Deletion.
Operations
Updating a service request (upgrade)
The upgrade allows a consumer using a deprecated version of an e-service to update its service request to the latest version. The operation includes:
- Creation of a new Agreement linked to the new version of the e-service, while retaining the state of the existing Agreement.
- Archiving of the previous Agreement.
Next page → Purpose
Hai bisogno di aiuto?
Apri un ticket utilizzando l’apposita funzione all’interno della tua Area Riservata