Tabella dei contenuti
Richiesta di fruizione (Agreement)
Questa sezione illustra i concetti e le operazioni relative alla richiesta di fruizione nell’ambito delle API di PDND Interoperabilità. Per l’inquadramento funzionale e il ciclo di vita della richiesta di fruizione nella piattaforma, consultare la sezione dedicata.
Attributi
Alcune condizioni di stato e di transizione delle richieste di fruizione dipendono dagli attributi richiesti dall’e-service e posseduti dal fruitore. In particolare:
- Attributi soddisfatti: attributi richiesti dall’e-service e assegnati al fruitore.
- Attributi persi: attributi richiesti e in precedenza assegnati, successivamente revocati.
Tipologie di attributi:
- CERTIFIED (certificati) · DECLARED (dichiarati) · VERIFIED (verificati).
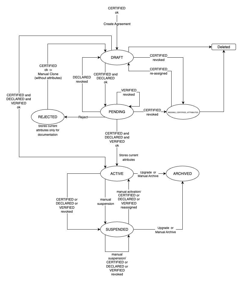
Stati e transizioni — Quadro di insieme
| Stato | Descrizione sintetica | Transizioni in uscita |
|---|---|---|
| DRAFT | Stato iniziale alla creazione dell’Agreement; richiede attributi CERTIFIED soddisfatti (se previsti). | → ACTIVE (tutti i requisiti soddisfatti); → PENDING (richiede validazioni dell’erogatore); → MISSING_CERTIFIED_ATTRIBUTES (perdita di un CERTIFIED); → cancellazione. |
| PENDING | In validazione da parte dell’erogatore; CERTIFIED e DECLARED soddisfatti; presenti VERIFIED non soddisfatti oppure approvazione manuale richiesta. | → ACTIVE (tutti i requisiti soddisfatti); → REJECTED (rifiuto erogatore); → DRAFT (perdita di DECLARED); → MISSING_CERTIFIED_ATTRIBUTES (perdita di CERTIFIED). |
| ACTIVE | Agreement operativo; unico stato che abilita la generazione del voucher; tutti gli attributi soddisfatti. | → SUSPENDED (sospensione manuale o perdita di requisiti); → ARCHIVED (archiviazione manuale o automatica per upgrade). |
| SUSPENDED | Sospensione temporanea attivata da fruitore, erogatore o piattaforma (perdita attributi). Stato reversibile. | → ACTIVE (nessuna sospensione in corso e requisiti soddisfatti); → SUSPENDED (permane condizione di sospensione o requisiti non completi); → ARCHIVED (archiviazione manuale o dopo upgrade). |
| ARCHIVED | Stato definitivo di accordo non più in uso; per accedere nuovamente all’e-service è necessario creare un nuovo Agreement. | — (nessuna transizione ulteriore). |
| REJECTED | Rifiuto dell’erogatore; il fruitore può presentare una nuova richiesta nel rispetto delle indicazioni ricevute. | — (stato definitivo). |
| MISSING_CERTIFIED_ATTRIBUTES | Mancanza di uno o più CERTIFIED richiesti prima dell’attivazione; l’Agreement resta immodificabile fino al ripristino. | → DRAFT (ripristino di tutti i CERTIFIED); → cancellazione. |
Dettaglio degli stati

DRAFT
Caratteristiche
- Stato iniziale dei nuovi Agreement.
- Raggiungibile solo con CERTIFIED richiesti soddisfatti (se previsti).
Transizioni
- ACTIVE: tutti i requisiti sono soddisfatti; non servono ulteriori validazioni.
- PENDING: occorrono validazioni dell’erogatore.
- MISSING_CERTIFIED_ATTRIBUTES: perdita di almeno un CERTIFIED richiesto.
- Cancellazione.
PENDING
Caratteristiche
- CERTIFIED e DECLARED soddisfatti.
- Presenti VERIFIED non soddisfatti oppure è richiesta approvazione manuale dell’erogatore.
- Il cambio di stato successivo è in capo all’erogatore.
Transizioni
- ACTIVE: requisiti completi, nessuna ulteriore validazione.
- REJECTED: rifiuto da parte dell’erogatore.
- DRAFT: perdita di almeno un DECLARED richiesto.
- MISSING_CERTIFIED_ATTRIBUTES: perdita di almeno un CERTIFIED richiesto.
ACTIVE
Caratteristiche
- Agreement operativo.
- Unico stato che consente la generazione del voucher.
- Tutti gli attributi risultano soddisfatti.
Transizioni
- SUSPENDED: sospensione manuale o perdita dei requisiti.
- ARCHIVED: archiviazione manuale del fruitore, oppure automatica a seguito di upgrade.
SUSPENDED
Condizioni di accesso
- Sospensione manuale del fruitore.
- Sospensione manuale dell’erogatore.
- Sospensione da piattaforma per perdita di uno o più attributi.
Caratteristiche
- Agreement temporaneamente non operativo.
- Stato reversibile.
Transizioni
- ACTIVE: nessuna sospensione in corso e requisiti completi.
- SUSPENDED: permane sospensione o requisiti non completi.
- ARCHIVED: archiviazione manuale del fruitore oppure successiva a upgrade.
ARCHIVED
Caratteristiche
- Stato definitivo (privo di transizioni in uscita).
- Per un nuovo accesso all’e-service è necessario creare un nuovo Agreement.
REJECTED
Caratteristiche
- Esito di rifiuto da parte dell’erogatore.
- Stato definitivo; il fruitore può presentare una nuova richiesta secondo le indicazioni fornite.
MISSING_CERTIFIED_ATTRIBUTES
Caratteristiche
- Perdita di uno o più CERTIFIED richiesti prima dell’attivazione.
- L’Agreement resta immodificabile per fruitore ed erogatore fino al ripristino.
Transizioni
- DRAFT: ripristino di tutti i CERTIFIED richiesti.
- Cancellazione.
Operazioni
Aggiornamento di una richiesta di fruizione (upgrade)
L’upgrade consente al fruitore, che utilizza una versione deprecata dell’e-service, di aggiornare la propria richiesta di fruizione alla versione più recente. L’operazione prevede: richiesta-di-fruizione
- Creazione di un nuovo Agreement collegato alla nuova versione dell’e-service, mantenendo lo stato dell’Agreement esistente.
- Archiviazione dell’Agreement esistente.
Pagina successiva → Finalità (Purpose)
Hai bisogno di aiuto?
Apri un ticket utilizzando l’apposita funzione all’interno della tua Area Riservata