Tabella dei contenuti
Elaborazione dei segnali
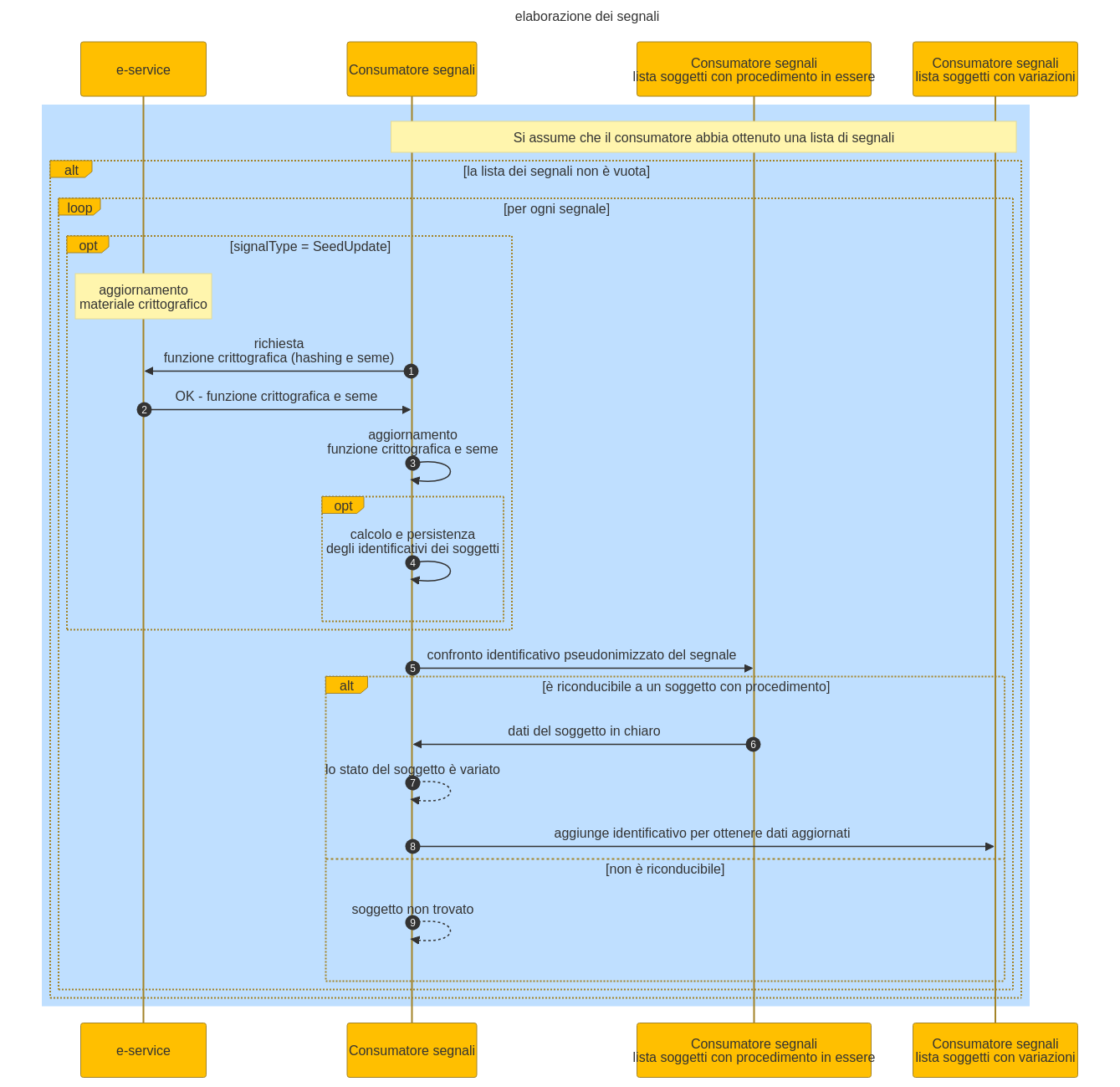
- Il consumatore accede alla lista dei segnali di variazione
- Se tra i segnali è presente un segnale di tipo SeedUpdate (vedi sezione sulle tipologie dei segnali), è necessario che il consumatore aggiorni le informazioni crittografiche
- Il consumatore ricerca nei segnali ricevuti gli identificativi pseudonimizzati associati relativi ai soggetti per cui sono presenti procedimenti in essere. La ricerca determina se l'identificativo pseudonimizzato è riconducibile a un soggetto con procedimento in essere confrontando
- l'identificativo pseudonimizzato presente nel messaggio
- l'identificativo pseudonimizzato precalcolato o calcolato a runtime di ciascun soggetto per cui è presente un procedimento in essere
- Il consumatore trova un identificativo pseudonimizzato associato a uno degli identificativi pseudonimizzati precalcolati e individua l’identificativo in chiaro del dato soggetto a variazione
- Dopo aver esaminato tutti i segnali, il consumatore ha la lista degli identificativi in chiaro dei dati soggetti a variazione, necessari per l’invocazione dell’e-service di interesse

Hai bisogno di aiuto?
Apri un ticket utilizzando l’apposita funzione all’interno della tua Area Riservata