Tabella dei contenuti
Notificazione analogica
In assenza di domicilio digitale, l’AAR è direttamente inoltrato all’indirizzo fisico del destinatario attraverso 890 o Raccomandata A/R. E' in capo al mittente specificare quale dei due canali utilizzare.
Nel caso in cui il mittente non abbia specificato un indirizzo di domicilio fisico per il destinatario, PN ricerca un indirizzo fisico in ANPR, nel caso in cui il destinatario sia una persona fisica, o nel Registro delle Imprese nel caso in cui il destinatario sia una persona giuridica presente nel registro. PN effettua la notificazione verso quell’indirizzo fisico.
PN riceve dall’operatore postale gli aggiornamenti sullo stato della consegna e la copia digitale conforme di ogni documento generato durante la notificazione (es. ricevuta firmata dal destinatario). Tali documenti sono memorizzati in PN in modo immutabile e collegati allo IUN in modo tale da poter essere reperiti attraverso il portale di PN.
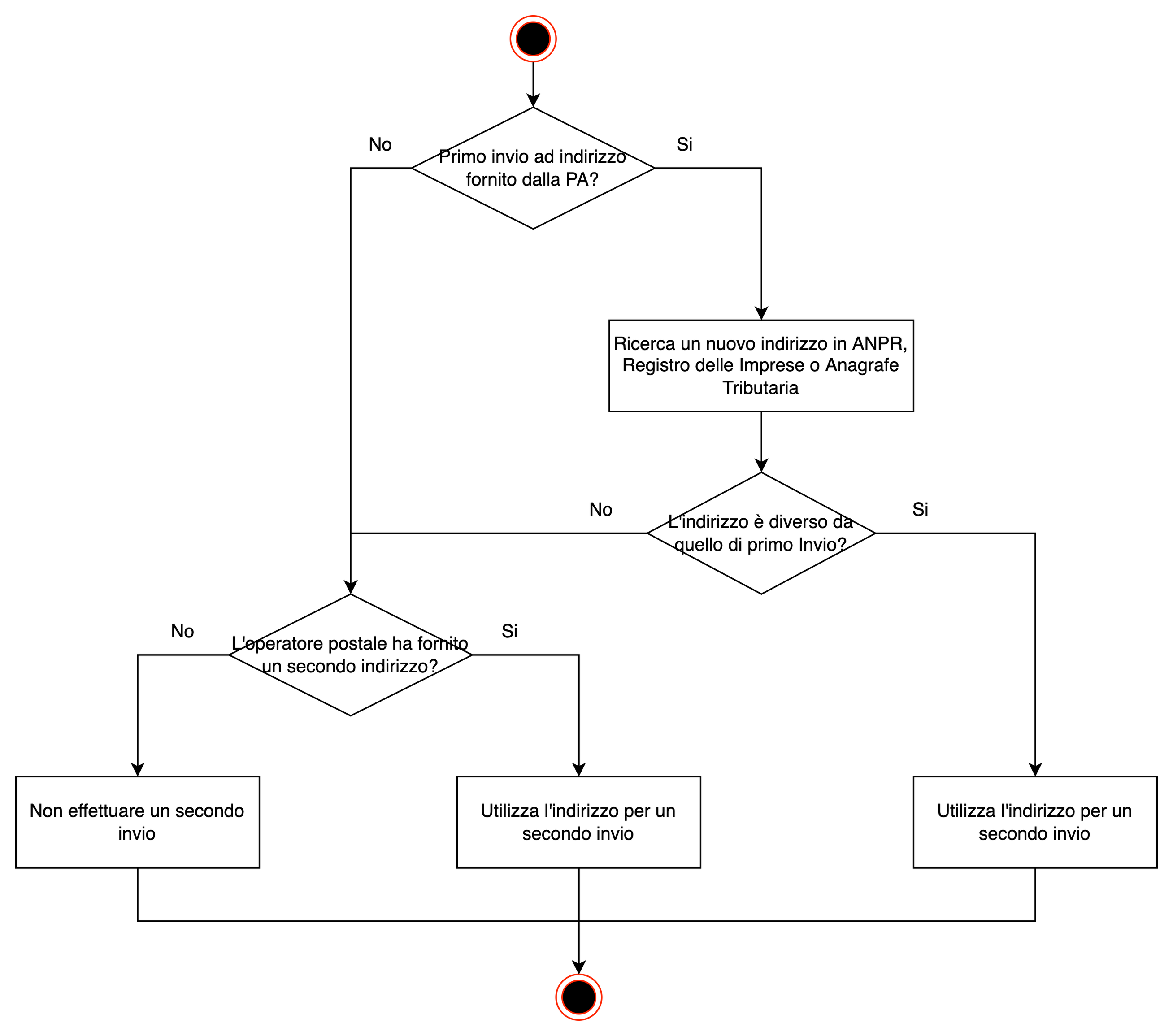
Nel caso in cui il destinatario sia irreperibile all’indirizzo fisico fornito, l’operatore postale tenta di determinare un secondo indirizzo fisico di inoltro che viene fornito a PN. PN cerca a questo punto di determinare un secondo indirizzo di spedizione con le seguenti modalità:
.png)
Se viene identificato un nuovo indirizzo fisico, PN tenta la notifica una seconda volta con le stesse modalità, tranne per l’assenza della verifica di esistenza di un nuovo indirizzo fisico.
Nel caso in cui il destinatario sia del tutto irreperibile, l’AAR sarà comunque disponibile per il destinatario attraverso il portale di PN o gli altri meccanismi di accesso agli atti sopra descritti.
La notifica si perfeziona per il destinatario dopo 10 giorni dalla consegna dell’AAR oppure 10 giorni dal fallimento della stessa.
Nel caso in cui l’indirizzo fisico di spedizione appartenga ad un paese estero, l’invio sarà effettuato utilizzando Raccomandata Internazionale AR a prescindere da quanto indicato dalla PA Mittente. In questo caso non è possibile richiedere all’operatore postale di ricercare un nuovo indirizzo in caso di fallimento della consegna. Nel caso in cui l’indirizzo di destinazione appartenga ad un paese non raggiunto dai servizi di postalizzazione internazionale, il destinatario verrà considerato irreperibile.