Tabella dei contenuti
Modello Dati
Gestione posizioni debitorie
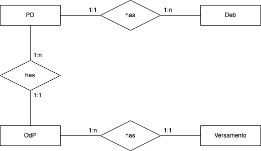
La posizione debitoria (PD) ha le seguenti relazioni
- Una PD è collegata a un debitore (Deb) . Se esiste un Deb esiste almeno una PD ad esso collegata.
- Una PD può avere più opzioni di pagamento (OdP). Ne esiste almeno una. Una OdP è collegata ad una sola PD.
- Una OdP può avere più versamenti, tanti quanti gli Enti Creditori (EC) a cui deve afferire. Ne esiste almeno uno. Un versamento è collegato ad una sola OdP.
Schema logico (ER)
%20(1).png)
Ad alto livello una posizione debitoria ha le seguenti caratteristiche
- IUPD : identificativo univoco posizione debitoria
- Ente Creditore - Codice Fiscale dell’ente creditore “gestore” della PD.
- Anagrafica Ente Creditore - (ragione sociale, dipartimento, ufficio, …)
- Data di Validità (start)- data da cui è valida e pagabile la PD
- Data di pubblicazione - data in cui la PD è pubblicata sul sistema
- Scadenza[flag]: indica se la PD è da invalidare alla scadenza oppure no
Ad alto livello un debitore ha le seguenti caratteristiche
- Tipo: indica se è una persona fisica o giuridica
- Identificativo: Codice Fiscale (o anche partita iva in caso di persona giuridica) del debitore
- Indirizzo [optional] : Città, provincia, indirizzo, etc.
- Email [optional]
- Numero di telefono [optional]
Ad alto livello un'opzione di pagamento ha le seguenti caratteristiche
- IUV - Identificativo Univoco Versamento, univoco per ogni OdP sarà l’identificativo utilizzato dal NodoSPC per il pagamento
- Ente Creditore - CF dell’ente creditore “gestore” della PD. Insieme allo IUV permette di identificare univocamente un pagamento.
- Importo - importo previsto per l’OdP.
- Descrizione - breve descrizione del contento della OdP (es: nel caso di riduzione potrebbe essere “Riduzione del 30% se pagamento effettuato entro 7gg dall’emissione della PD“ )
- Rata [flag] - indica se l’opzione è parte di un pagamento rateale. In caso di pagamento rateale la PD associata è da considerarsi “pagata” solo quando tutte le rate sono pagate.
- Data di scadenza (end) - data entro cui è pagabile la OdP
- Meta-Dati [optional] - array per permettere agli EC di inserire informazioni utili ai loro bisogni, tipicamente relativi alla riconciliazione contabile, allineamento programmi gestionali, etc. Dovrà avere una dimensione limitata ed esplicita (con relativo msg di errore in caso di saturazione)
Ad alto livello un versamento ha le seguenti caratteristiche:
- Id versamento: identificativo (progressivo) di un versamento all’interno di una OdP
- Ente Creditore: ente beneficiario del versamento
- Importo: importo previsto per il versamento
- Causale versamento: Causale del singolo versamento
- Tassonomia: Tassonomia del servizio associato al versamento.
- IBAN: IBAN su cui verra riversato l’importo.
Pagamento spontaneo
Possiamo considerare il Pagamento Spontaneo come un “caso particolare” di una Posizione Debitoria che viene creata al momento della richiesta da parte dell'utente.
In caso di pagamento spontaneo:
- Una OdP corrisponde alla richiesta di Pagamento Spontaneo (PS).
- Ad una OdP potranno essere associati più possibili versamenti (in base alla tipologia di pagamento spontaneo).
- La PD collegata alla OdP avrà solo quella OdP.
- Un CIT potrà avere una o più PD (se esiste un CIT nel sistema ne esiste almeno una).
Sottoscrizione ai servizi di pagamento spontaneo (schema logico)
.png)
Un Ente Creditore , aderente alla gestione dei pagamenti spontanei, può aderire a più servizi. La disponibilità dei servizi dipende dal catalogo dei servizi della piattaforma pagoPA.
Alcune proprietà rilevanti delle relazioni in questione sono riportate in seguito.
Ente Creditore
- identificativo: Codice fiscale dell’ente creditore “aderente” gestione dei servizi di pagamento spontaneo
- ragione sociale: La ragione sociale dell’Ente creditore.
Servizio
- idServizio: identificativo del servizio, come definito dalla piattaforma pagoPa con il catalogo servizi
- nome: nome del servizio
- descrizione: descrizione del servizio
- proprietà del servizio: per gestire le caratteristiche specifiche del servizio
- tassonomia: tassonomia del servizio
Enrollment (sottoscrizione al servizio)
- IBAN: IBAN su cui incassare i pagamenti spontanei generati per uno specifico servizio
- nome ufficio: ufficio di riferimento per lo specifico servizio
- causale versamento: causale versamento da assegnare ai pagamenti spontanei generati per uno specifico servizio
Bollettino Postale PA
Se l'EC dispone di almeno un conto corrente postale per gli incassi è necessario che segua quanto indicato in Bollettino postale pa per la creazione della PD.
Dicci cosa ne pensi
Per chiarimenti sulle specifiche d’implementazione, come SACI e SANP, puoi aprire una segnalazione su GitHub