Tabella dei contenuti
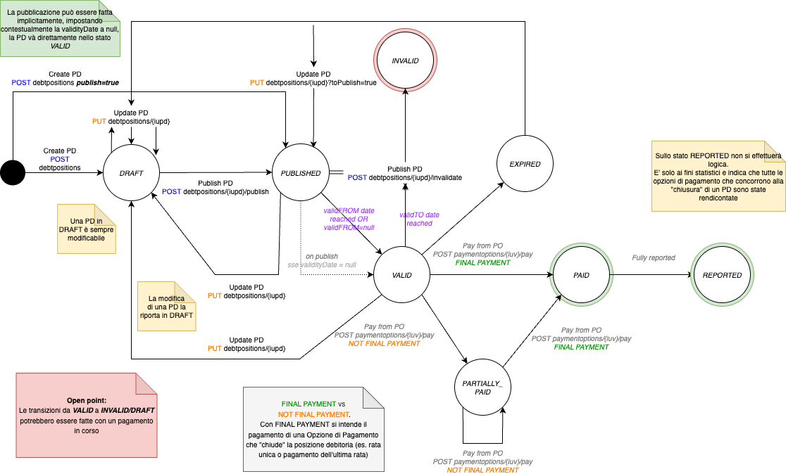
Stati della posizione debitoria
In questa sezione sono rappresentate le macchine a stati delle 3 principali (Posizione Debitoria, Opzione di Pagamento e versamento).
Le azioni indicate nei seguenti schemi possono avvenire da 2 fonti:
- Partner/intermediario tecnologico o eventualmente Ente Creditore (ad esempio, la creazione e l'aggiornamento di una posizione debitoria)
- Nodo dei Pagamenti (ad esempio attraverso la ricezione di una ricevuta di pagamento)
Posizione debitoria

Opzione di Pagamento
.png)
Versamento

Dicci cosa ne pensi
Per chiarimenti sulle specifiche d’implementazione, come SACI e SANP, puoi aprire una segnalazione su GitHub