Tabella dei contenuti
Passaporto
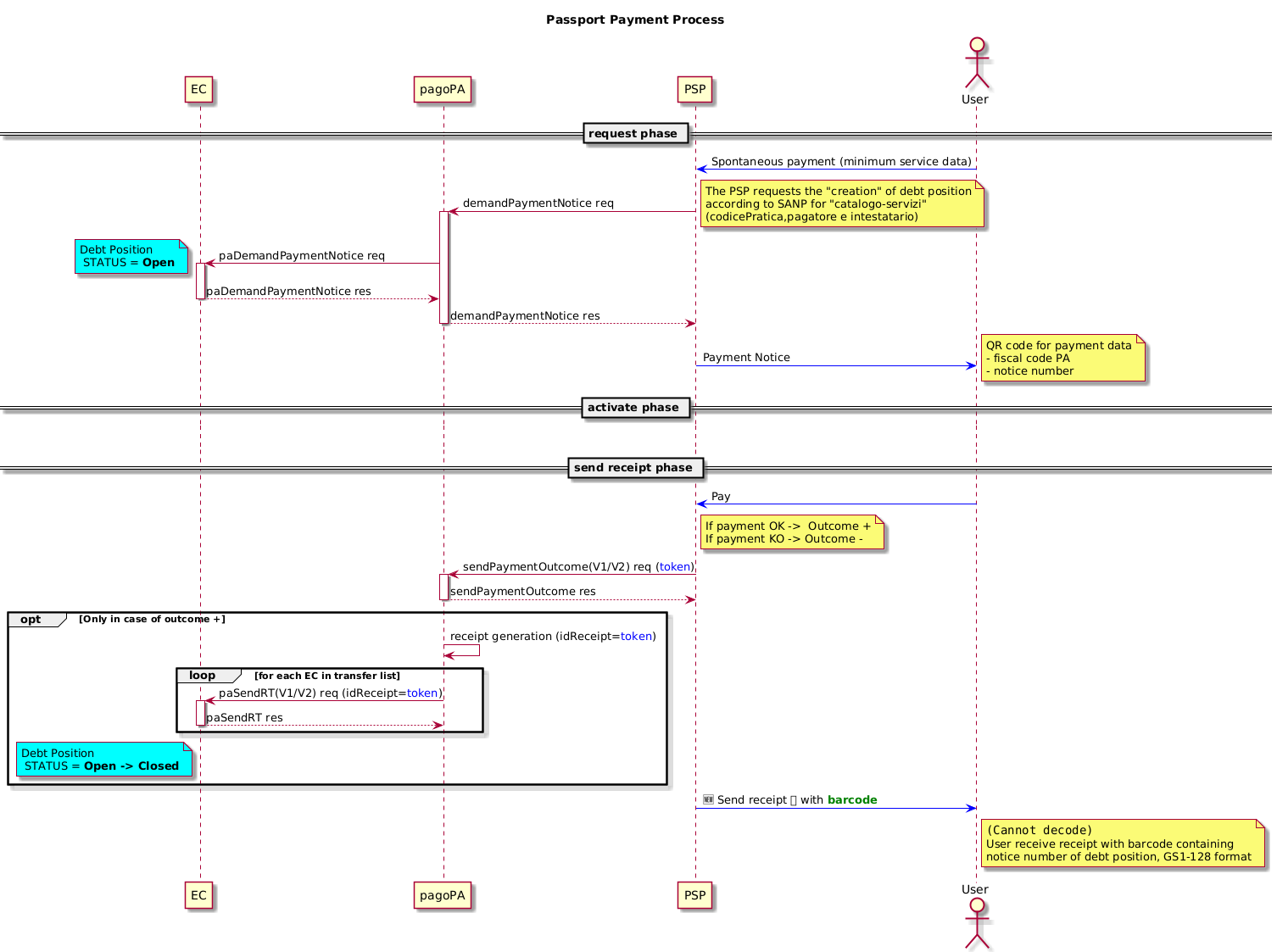
L’esecuzione del pagamento del passaporto è un processo che rappresenta uno dei casi d'uso di pagamento spontaneo attivato dal touchpoint del PSP.
L'utente, dopo aver inserito/fornito i dati che saranno inviati all'ente Ministero dell'Interno per la creazione della posizione debitoria, potrà procedere con il pagamento. In particolare l'utente dovrà fornire:
- codice fiscale, nome e cognome dell'intestatario del passaporto
- codice fiscale, nome e cognome del pagatore.

- La demandPaymentNotice è utilizzabile dai PSP per inviare i dati del servizio specifico inseriti dall'utente, che nel caso attuale sono essenzialmente:
- dati dell'intestatario del passaporto
- dati del pagatore
- codice pratica A001 (che identifica in modo univoco il tipo di servizio di cui si sta usufruendo).
- la paDemandPaymentNotice è utilizzata per richiedere a Ministero dell'Interno la creazione della posizione debitoria in base alle informazioni ricevute. A sua volta, Ministero dell'Interno invierà in risposta il numero avviso e i dati dell'ente beneficiario del pagamento.
Di seguito un esempio di struttura che deve transitare tramite il tag datiSpecificiServizio nel formato base64.
1<pagamentoPratica xmlns="http://PuntoAccessoPSP.spcoop.gov.it/pagamentoPratica">
2 <codicePratica>A001</codicePratica> <!-- identifica serivzio passaporto -->
3 <pagatore>
4 <codiceFiscalePagatore>RSSMRA80A01H501U</codiceFiscalePagatore>
5 <denominazionePagatore>Mario Rossi</denominazionePagatore>
6 </pagatore>
7 <intestatario>
8 <codiceFiscaleIntestatario>VRNGPP80A01H501U</codiceFiscaleIntestatario>
9 <denominazioneIntestatario>Giuseppe Verdi</denominazioneIntestatario>
10 </intestatario>
11</pagamentoPratica>
12
13La specifica XSD è presente qui.
Inoltre, la ricevuta che il PSP invierà all'utente dovrà contenere, oltre quanto già previsto dalle specifiche, il barcode del codice avviso della posizione debitoria, in formato GS1-128 secondo le caratteristiche elencate di seguito
| Caratteristica | Valore |
|---|---|
| Narrow | 0,25 / 0,30 mm |
| Wide | 0,625 / 0,75 mm |
| N/W ratio | 1 / 2.5 (vincolante, indipendentemente dalla coppia N/W scelta) |
| Altezza delle barre | ~14 mm |
| Tolleranza larghezza barre e spazi | ± 10% |
Dicci cosa ne pensi
Per chiarimenti sulle specifiche d’implementazione, come SACI e SANP, puoi aprire una segnalazione su GitHub