Tabella dei contenuti
Service request
Overview
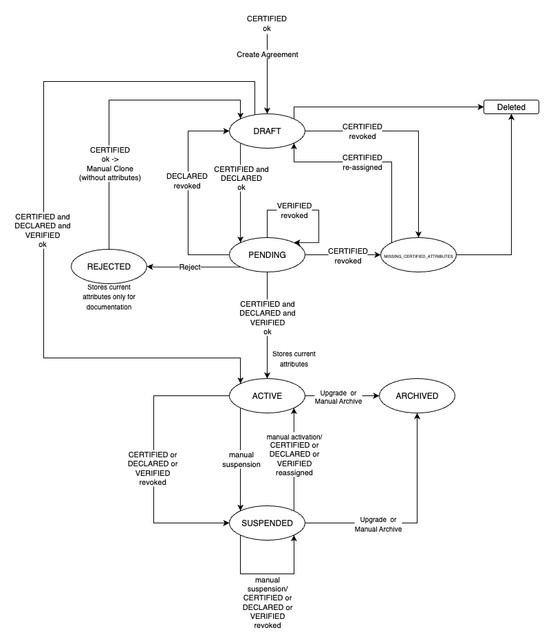
The document describes the lifecycle of a service request, technically referred to as an Agreement, detailing the states it can assume and the conditions required for transitions between states.
Refer to the dedicated section for more information on service requests.
Attributes
Some states and transitions depend on the attributes required by the e-service and owned by the consumer.
In the documentation, the following terms will be used:
- "satisfied attributes" to refer to the attributes required by the e-service and assigned to the consumer;
- "lost attributes" to refer to the attributes required by the e-service that were previously assigned to the consumer and later revoked.
The attribute types are:
- CERTIFIED: certified attributes
- DECLARED: declared attributes
- VERIFIED: verified attributes
States
The states that an Agreement can assume are:
The details and transition conditions are provided in the diagram and in the descriptions in the following sections.

DRAFT
Initial state of a newly created Agreement.
Features:
- Initial state of new Agreements
- Can only be reached if the consumer meets the CERTIFIED attributes required by the e-service (if any)
Possible transitions:
- ACTIVE: all requirements are met, and no further validations are needed
- PENDING: submission requires additional validations by the producer
- MISSING_CERTIFIED_ATTRIBUTES: the consumer loses at least one required CERTIFIED attribute
- Deletion
PENDING
Agreement under validation by the producer.
Features:
- The consumer’s CERTIFIED and DECLARED attributes are satisfied
- One or more VERIFIED attributes are not satisfied, or manual approval from the producer is required
- The next state change is handled by the producer
Possible transitions:
- ACTIVE: all requirements are met, and no further validations are needed
- REJECTED: the producer rejects the request
- DRAFT: the consumer loses at least one required DECLARED attribute
- MISSING_CERTIFIED_ATTRIBUTES: the consumer loses at least one required CERTIFIED attribute
ACTIVE
Operational Agreement.
Features:
- The only state that allows voucher generation
- All attributes are satisfied
Possible transitions:
- SUSPENDED: manual suspension or loss of the necessary requirements
- ARCHIVED: manual archiving by the consumer, or automatic archiving following an upgrade
SUSPENDED
Temporary suspension of the Agreement. Can be reached following one or more of the following conditions:
- Manual suspension by the consumer
- Manual suspension by the producer
- Suspension by the platform due to the loss of one or more consumer attributes
Features:
- Agreement is temporarily non-operational
- Reversible state
Possible transitions:
- ACTIVE: not suspended by the consumer, not suspended by the producer, and the consumer satisfies all required attributes
- SUSPENDED: still suspended by the consumer, or by the producer, or the consumer does not satisfy all required attributes
- ARCHIVED: manual archiving by the consumer, or after an upgrade
ARCHIVED
Agreement no longer in use. If the consumer wishes to access the e-service again, a new Agreement must be created.
Features:
- Irreversible state
Possible transitions:
- No possible transitions
REJECTED
The service request has been rejected by the producer. The consumer may submit a new service request in compliance with the producer’s instructions.
Features:
- Irreversible state
Possible transitions:
- No possible transitions
MISSING CERTIFIED ATTRIBUTES
The consumer has lost one or more required CERTIFIED attributes before the Agreement was activated. The Agreement cannot be modified until the missing attributes are restored.
Features:
- No operations on the Agreement are possible by the consumer or the producer
Possible transitions:
- DRAFT: the consumer satisfies all required CERTIFIED attributes
- Deletion
Operations
Service request upgrade
Upgrading a service request is an operation that allows a consumer using a deprecated version of an e-service to update the service request in order to use a more recent version of the e-service.
The upgrade operation consists of:
- Creating a new Agreement linked to the new version of the e-service, retaining the state of the existing Agreement.
- Archiving the existing Agreement.
Hai bisogno di aiuto?
Apri un ticket utilizzando l’apposita funzione all’interno della tua Area Riservata