Tabella dei contenuti
Purpose
Overview
The document describes the lifecycle of a purpose, technically referred to as a Purpose, detailing the states it can assume and the conditions required for transitions between states.
Refer to the documentation for further information on purposes.
Refer to the documentation for further information on purposes.
Purpose versions
A Purpose is composed of one or more versions:
- currentVersion: if present, contains a version in the ACTIVE or SUSPENDED state
- waitingForApprovalVersion: if present, contains a version in the WAITING_FOR_APPROVAL state
- rejectedVersion: if present, contains the last rejected version in the REJECTED state
There may also be additional versions within a Purpose in the following states:
- ARCHIVED: the version contains a previous load estimate.
- REJECTED: the version has been rejected by the producer.
Changing the load estimate always generates a new version within the Purpose. If the load estimate is below the thresholds set by the version of the e-service (EServiceDescriptor), or it is approved by the producer, the previous version of the Purpose is archived.
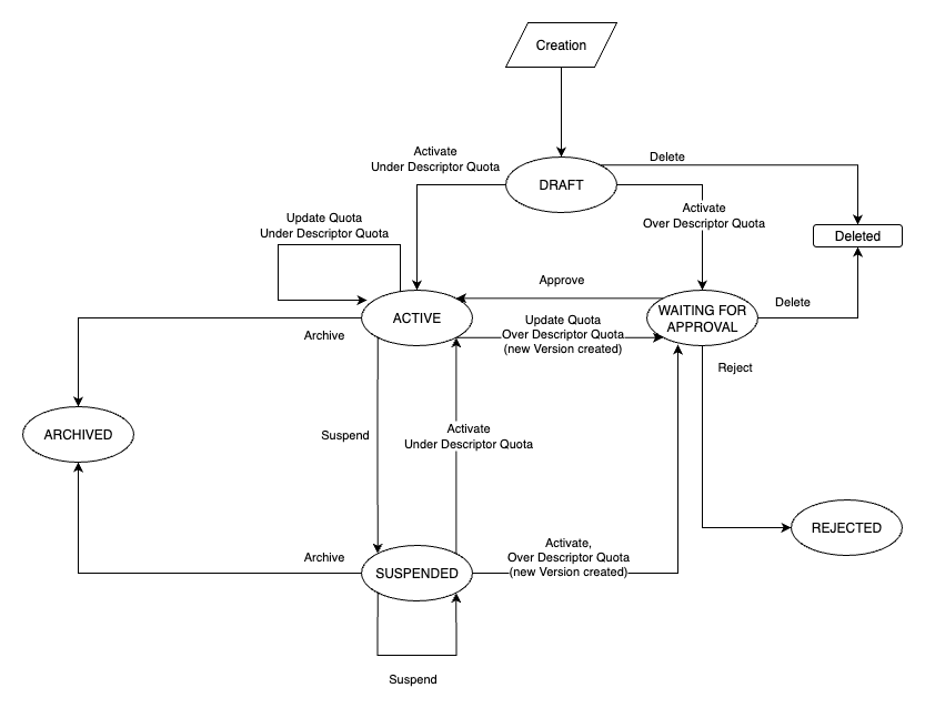
States
The states that a PurposeVersion can assume are:
The details and transition conditions are provided in the diagram and in the descriptions in the following sections.

DRAFT
Initial state of the first version of a created Purpose.
Features:
- Initial state
Possible transitions:
- ACTIVE: the load estimate is below the thresholds set by the version of the e-service (EServiceDescriptor)
- WAITING_FOR_APPROVAL: the load estimate is above the thresholds set by the version of the e-service (EServiceDescriptor)
- Deletion
WAITING_FOR_APPROVAL
The load estimate exceeds the thresholds set by the version of the e-service (EServiceDescriptor) and is awaiting approval by the producer.
Features:
- If the current version is in the ACTIVE state, the Purpose can be used to generate the voucher
- Any activation archives the current version of the Purpose
- Deletion and rejection have no effect on the current version
Possible transitions:
- ACTIVE: the load estimate has been approved by the producer
- REJECTED: the load estimate has been rejected by the producer. If a current version exists, it remains unchanged
- Deletion
ACTIVE
Operational Purpose.
Features:
- The only state that allows voucher generation
Possible transitions:
- ACTIVE: the load estimate is modified and remains below the thresholds set by the version of the e-service (EServiceDescriptor). A new version is created, and the version with the previous load estimate is archived
- SUSPENDED: manual suspension
- WAITING_FOR_APPROVAL: the updated load estimate is above the thresholds set by the version of the e-service (EServiceDescriptor). A new version is created, and the version with the previous load estimate remains unchanged
- ARCHIVED: manual archiving by the consumer, or automatic archiving following the activation of a new load estimate
SUSPENDED
Temporary suspension of the Purpose. Can be reached following one or more of the following conditions:
- Manual suspension by the consumer
- Manual suspension by the producer
Features:
- Purpose is temporarily non-operational
- Reversible state
Possible transitions:
- ACTIVE: not suspended by the producer and reactivated by the consumer, and the load estimate is below the thresholds set by the version of the e-service (EServiceDescriptor); or not suspended by the consumer and reactivated by the producer, regardless of the load estimate value
- WAITING_FOR_APPROVAL: not suspended by the producer, reactivated by the consumer, and the load estimate is above the thresholds set by the version of the e-service (EServiceDescriptor). A new version is created, and the version with the previous load estimate remains unchanged
- SUSPENDED: manual suspension, or activation by the consumer but suspended by the producer, or vice versa
- ARCHIVED: manual archiving by the consumer, or automatic archiving following the activation of a new load estimate
ARCHIVED
Purpose version no longer in use. Reached following manual archiving or the activation of a version with a new load estimate.
Features:
- Irreversible state
- If no current version exists, the Purpose is considered permanently archived
Possible transitions:
- No possible transitions
REJECTED
The load estimate of the version has been rejected by the producer.
The consumer may request the load estimate change again.
The consumer may request the load estimate change again.
Features:
- Irreversible state
Possible transitions:
- No possible transitions
Hai bisogno di aiuto?
Apri un ticket utilizzando l’apposita funzione all’interno della tua Area Riservata